首页 > 全部 > 数学 > 四(下)苏教版数学第三单元测试卷.2

初级 四(下)苏教版数学第三单元测试卷.2
手机端访问

免费 ¥19.90
179人学习

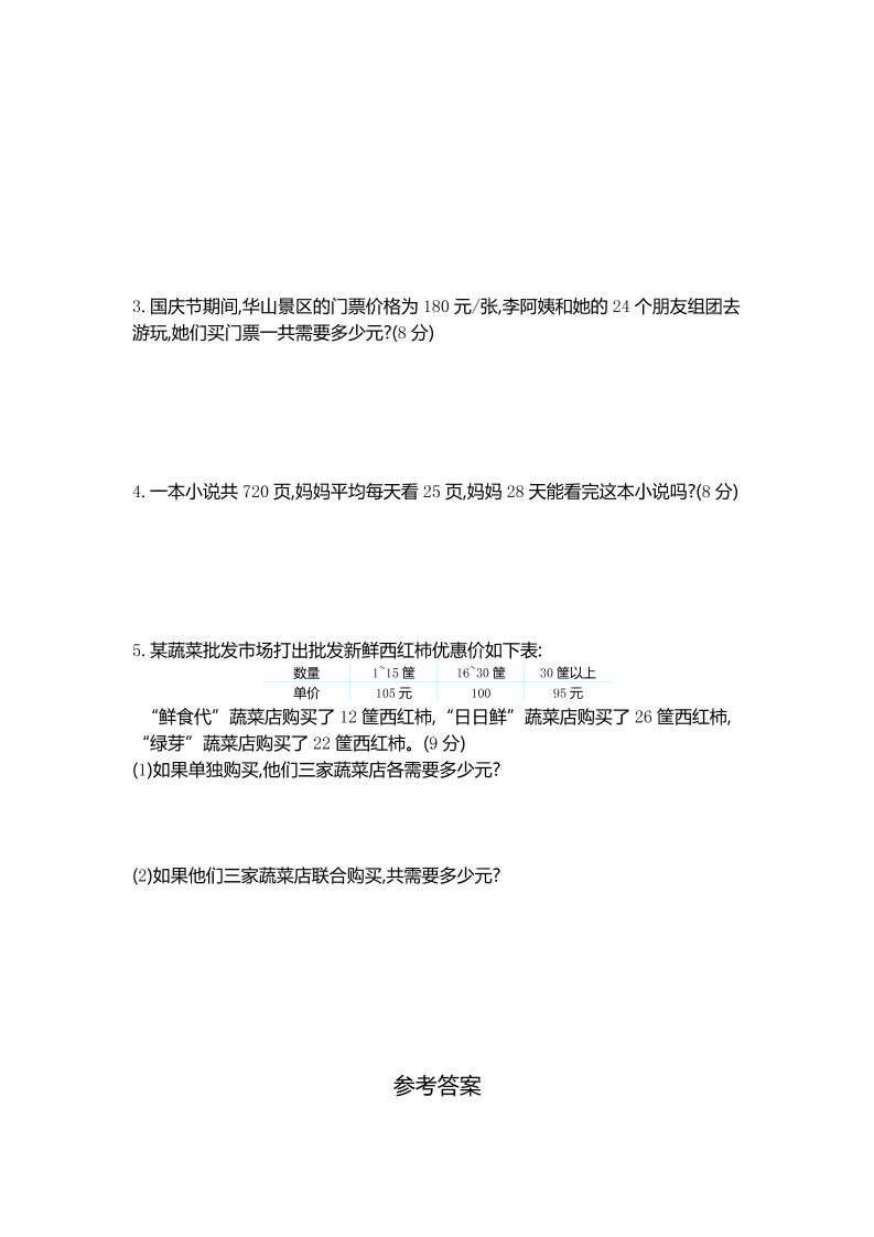
------预览已结束,还剩1页未读------
开通会员后可免费下载高清完整文档

剩余未完,查看全文
收藏
四(下)苏教版数学第三单元测试卷.2

推荐资源

客服

扫码添加客服微信

热线

官方客服

如遇问题,请联系客服为您解决

电话客服:1588888888

客服微信:wcjs999

工作时间:9:00-18:00,节假日休息

公众号

扫码关注微信公众号